首页 西安医检 检验平台 检验服务 新闻中心 人才招聘 预约查询

检验服务

Inspection Service

检验项目特色平台健康管理服务网点新增项目科普知识医学指南
您当前所在位置: 首页 > 检验服务 > 医学指南 > 详情

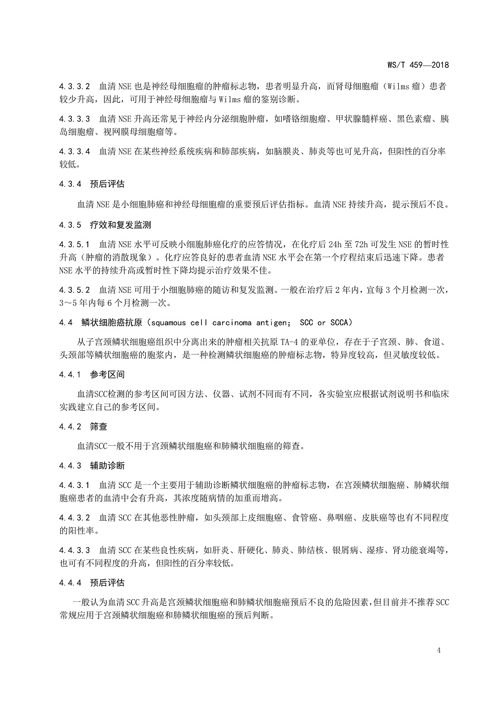
常用血清肿瘤标志物检测的临床应用和质量管理

发布日期:2018-12-11

012614232024_0血清肿瘤标志物检测_1.jpg012614232024_0血清肿瘤标志物检测_2.jpg012614232024_0血清肿瘤标志物检测_3.jpg012614232024_0血清肿瘤标志物检测_4.jpg012614232024_0血清肿瘤标志物检测_5.jpg012614232024_0血清肿瘤标志物检测_6.jpg012614232024_0血清肿瘤标志物检测_7.jpg012614232024_0血清肿瘤标志物检测_8.jpg012614232024_0血清肿瘤标志物检测_9.jpg012614232024_0血清肿瘤标志物检测_10.jpg012614232024_0血清肿瘤标志物检测_11.jpg012614232024_0血清肿瘤标志物检测_12.jpg012614232024_0血清肿瘤标志物检测_13.jpg012614232024_0血清肿瘤标志物检测_14.jpg012614232024_0血清肿瘤标志物检测_15.jpg012614232024_0血清肿瘤标志物检测_16.jpg012614232024_0血清肿瘤标志物检测_17.jpg

上一篇:血细胞分析的校准指南

下一篇:

返回列表

首页

检验平台

检验服务

预约查询